专家谈健康
咳声虽小,事不少 | 为了您的健康,我们的专家有话说

天气渐凉,咳声渐起。虽然咳声不大,但时不时的咳嗽,确实恼人。
那么咳嗽到底是怎么回事呢?要说起来,事还真不少。
No.1什么是咳嗽?
咳嗽是一种保护性反射,有助于清理气道(气管和支气管,即肺内运送空气的管道),可防止人们将可能引发问题的东西吸入气道和肺内。偶尔咳嗽属正常情况,但有时咳嗽是疾病的一种症状。
No.2咳嗽的常见原因是什么?

No.3什么情况的咳嗽要特别注意?
偶尔咳嗽不需特别担心,但是如果出现以下情况就要特别注意了,需要打起十二分精神对待,及时就诊。
· 呼吸困难或呼吸杂音(喘鸣)
· 发热或胸痛
· 咳出血液、黄色黏液或绿色黏液
· 咳嗽剧烈以致呕吐
· 咳嗽加重或持续超过10日
· 咳嗽的同时出现非刻意的体重减轻
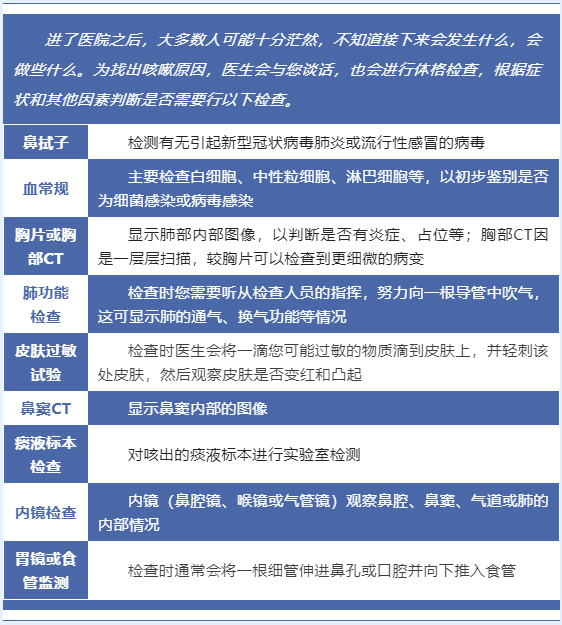
No.4 咳嗽就诊后
可能需要做的检查有什么?

No.5如何治疗?
如何治疗咳嗽取决于病因,例如:由细菌所致的感染可用抗生素治疗,由流感病毒引起的感染则需使用抗病毒药物,其他病毒引起的感染(比如普通感冒)使用抗生素无效。这也是为什么医生不是给所有咳嗽的患者开抗生素的原因。
如果哮喘和慢性阻塞性肺疾病常用吸入肺内的药物(即吸入性药物)治疗;胃酸反流可用减少或抑制胃酸分泌的药物治疗;如果是某种降压药的副作用,就会更换其他种类的降压药物……
所以,咳嗽的治疗并不是止咳就可以的,需要追根究底,找到原因,针对性治疗。
咳嗽是常见症状,引起咳嗽的原因却有很多,不可见咳止咳,需要多多了解关于咳嗽的那些事。
作者介绍

王 璐,呼吸一科 副主任医师,北京医师协会老年医学专科医师协会分会青年委员会 副主任委员。
专业擅长
擅长重症肺炎、慢性阻塞性肺疾病、支气管哮喘、呼吸困难、胸腔积液等老年呼吸系统疾病的中西医结合诊治。
承担院内课题2项,院内人才培养2项,市医管中心培育计划项目1项,发表核心期刊论文多篇。