专家谈健康
辨体施膳 吃出健康 | 为了您的健康,我们的专家有话说
如何吃出健康?
“民以食为天”曾寄托着人们要吃上饭,吃饱饭的希冀,而现在则意味着如何吃好。这个“好”不仅是品类多样、营养丰富,更重要的是吃出健康。
人与人之间有着千差万别,对食物的需求也截然不同。那怎么判断自己吃什么更有益于健康?从中医角度讲,可采用辨体施膳,根据个人体质选择更适合自己的食物。

2009年中华中医药学会正式发布了《中医体质分类与判定》标准,该标准将体质分为9种类型:平和质、气虚质、阴虚质、阳虚质、痰湿质、湿热质、气郁质、特禀质、瘀血质。除平和质之外,其它都称为偏颇体质。偏颇体质的人,体内阴阳气血失调,但尚未发展成疾病,处于病与未病之间。偏颇体质会有不同的发病倾向,如气虚质易患感冒、内脏下垂等病,病后康复缓慢;痰湿质易患糖尿病、脑卒中、冠心病、肥胖等;湿热质易患痤疮、黄疸、泌尿系感染等。根据不同体质,选择适合的食物,可以调节偏颇体质,更利于健康。
我们可从表1简单了解一下九种体质的特征,想要准确判断自己是何体质,还需要由专业人员采用体质量表进行评估,同时可结合经络检测进行综合判断。

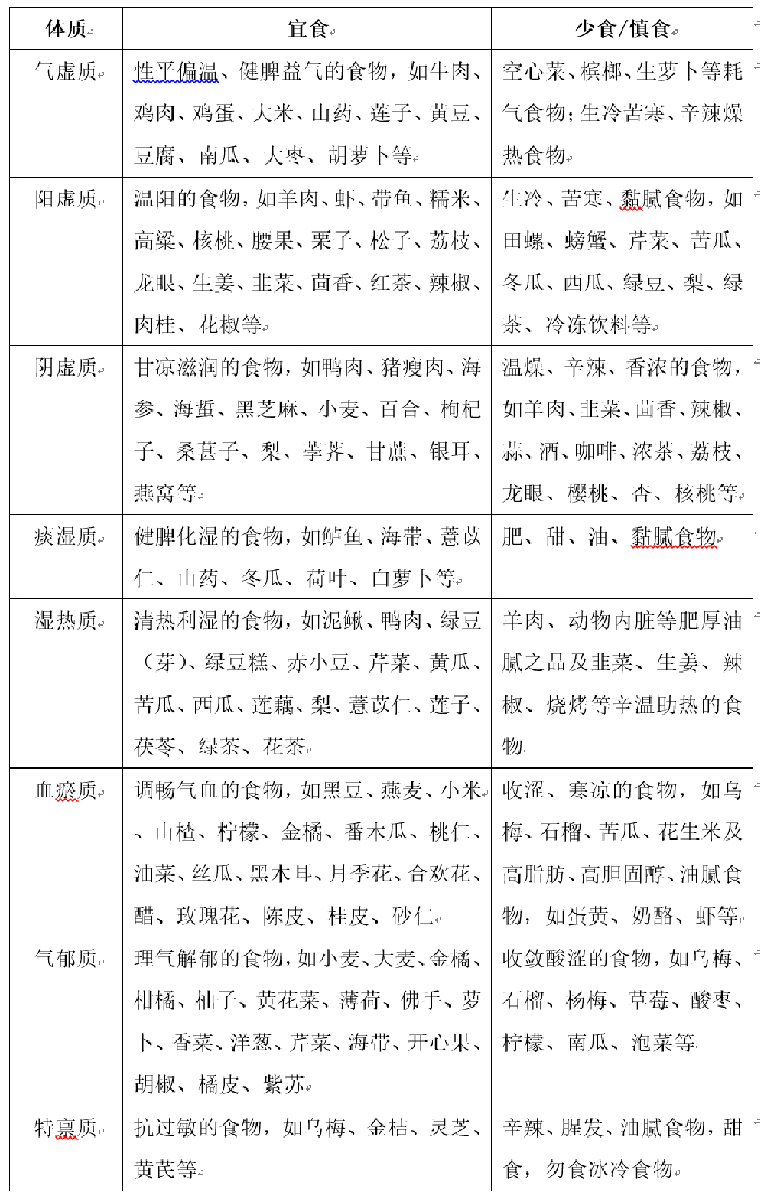
不同体质的人特征不同,对食物的需求也不相同,可参考表2进行选择。

表2 偏颇体质食物宜忌

《黄帝内经》曾提到“五谷为养、五果为助、五畜为益、五菜为充”,食物对人体有着不同的作用,选对食物有益健康,选错食物可能会对身体有害。您吃对了吗?
作者介绍

王 璐,中医科 副主任医师,北京医师协会老年医学专科医师协会分会青年委员会 副主任委员,北京康复医学会呼吸康复专业委员会委员。
专业擅长
临床主张辨病与辨证结合,对咳嗽变异型哮喘、感染后咳嗽、急性支气管炎、重症肺炎、支气管哮喘、慢性阻塞性肺疾病、肺心病等的中西医诊治尤为擅长。
市医管中心培育计划项目1项,承担院内课题2项,院内人才培养项目2项,发表SCI及核心期刊论文多篇;北京医师协会青年医生健康科普演讲大赛 三等奖;多次评为我院“优秀党员”。
出诊时间:周五上午专家诊
上一篇: 聊聊尿潜血的那些事儿
下一篇: 【小帕讲故事】中医是怎么认识帕金森病的?